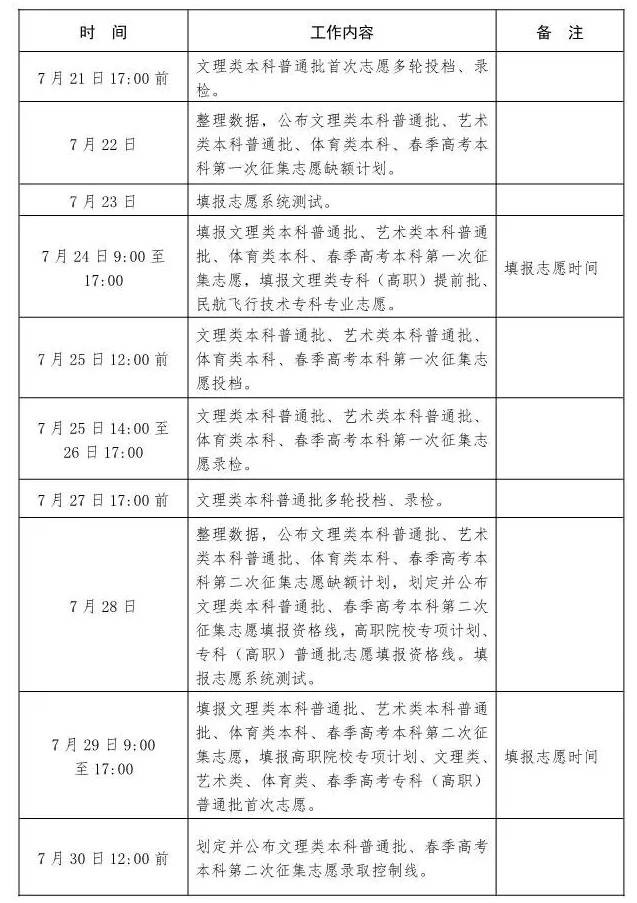
7月5日至6日,我省将进行文理类本科普通批(含地方农村专项计划)、艺术类本科普通批、体育类本科、春季高考本科首次志愿,自主招生批(含高校专项计划)志愿的填报。
为了让广大考生们能够更加科学合理地填报志愿,山东省教育厅公布今年高考本科普通批等批次志愿设置详解。一起了解一下上述批次、类别的志愿设置办法。

填报志愿时间
7月5-6日,填报文理类本科普通批(含地方农村专项计划)、艺术类本科普通批、体育类本科、春季高考本科普通批首次志愿,填报自主招生批(含高校专项计划)志愿。
录取批次及时间安排
自主招生批
包括教育部实施的重点高校招收农村和贫困地区学生专项计划(以下简称高校专项计划)和自主招生(含高水平艺术团)的高校及专业。
(1)高校专项计划录取时间:7月16日。
(2)自主招生(含高水平艺术团)录取时间:7月17日。
本科普通批
(1)未列入本科提前批的文理类本科高校及专业。录取时间:7月18日—8月2日。
(2)未列入本科提前批的艺术类本科高校及专业。录取时间:7月15日—8月2日。
(3)体育本科专业。录取时间:7月15日—8月2日。
(4)未列入本科提前批的春季高考招生本科高校及专业。录取时间:7月15日—8月2日。
志愿设置
(一)普通文理类
1.自主招生批
设置高校专项计划和自主招生(含高水平艺术团)2类志愿,每类志愿均设1个高校志愿,6个专业志愿及1个专业服从调剂志愿。考生所报志愿必须与取得高校专项计划、自主招生(含高水平艺术团)资格的高校一致。取得高校专项计划和自主招生(含高水平艺术团)两类资格的考生可同时填报此两类志愿。
2.本科普通批
设置首次志愿、2次征集志愿和高校服从调剂志愿,高校服从调剂志愿在第二次征集志愿时填报。
首次志愿和2次征集志愿均为平行志愿。
首次志愿和第一次征集志愿可分别填报12个高校志愿,第二次征集志愿可填报10个高校志愿。每个高校志愿可填报6个专业志愿及1个专业服从调剂志愿。其中,地方农村专项计划单独设立投档单位,作为12个高校志愿(第二次征集为10个)的组成部分一并填报。
高校服从调剂志愿设置地方农村专项计划高校、非地方农村专项计划公办高校(公办高校校企合作与服务外包计划包含在内,下同)、其他高校(含民办高校、独立学院、公办高校中外合作办学专业等,下同)3类调剂。
(二)艺术类
本科普通批
设置首次志愿、2次征集志愿和美术类专业高校服从调剂志愿,美术类专业高校服从调剂志愿在第二次征集志愿时填报。首次志愿和2次征集志愿均填报1个高校志愿、4个专业志愿及1个专业服从调剂志愿。
(三)体育类
本科普通批
设置首次志愿、2次征集志愿和高校服从调剂志愿,调剂志愿在第二次征集志愿时填报。首次志愿和2次征集志愿均填报1个高校志愿、2个专业志愿及1个专业服从调剂志愿。
(四)春季高考
考生志愿填报的专业类别须与考生报名和考试的专业类别一致。
本科普通批
设置首次志愿、2次征集志愿和高校服从调剂志愿,高校服从调剂志愿在第二次征集志愿时填报。首次志愿和2次征集志愿均为专业类别内平行志愿模式,每次可填报4个高校志愿,每个高校志愿可填报4个专业及1个专业服从调剂志愿。
附件:




